Kripto

Kako je otkriveno četvero Hrvata osumnjičenih za krađu 2,8 milijuna dolara putem NFT prevara

Kada vas na Twitteru imenom i prezimenom spomene Zachxbt, anonimni detektiv koji je već nebrojeno puta otkrio i prozvao kripto prevarante, onda znate da se nalazite u bezizlaznoj situaciji.

Jučer je odjeknula vijest kako je četvero mladih hrvatskih državljana u dobi od 20 do 23 godine sudjelovalo u 9 različitih NFT prevara od rujna 2021., putem kojih su namamili investitore da ulože 2,8 milijuna dolara.

Projekti uključuju: DAOTurtles, Saconi Holmovimiento, Pixel Cat Gang, Baller Headz, Bored Ape Tattoo Shop, Trippy Ape, Acid Ape Candy, High Club i Drippy Jesus. Osam od devet ih ima nešto zajedničkuo, a to je izbrisan Twitter profil i nedostupnu web stranicu.

Ovo je još jedan u nizu NFT rug pullova, odnosno povlačenja tepiha, temi o kojoj je Lider pisao krajem prošle godine.

Pročitajte nazive projekata: Pixel Cat, Bored Ape Tattoo, Acid Ape i Dripy Jesus, ne ulijevaju neko preveliko povjerenje, no neiskusnost i neznanje 'investitora' očito ih je koštalo čak 2,8 milijuna dolara.

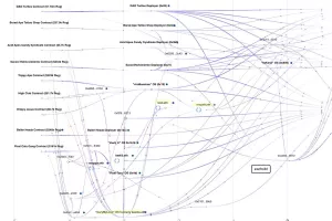
Kako ih je Zach otkrio?

Kreirati, odnosno mintati NFT ne zahtijeva neko preveliko znanje. Putem automatiziranog procesa u samo par klikova moguće je stvoriti vlastitu kolekciju od 10.000 jpeg-ova. Odabir svojstava, pojedinosti, dodataka i različitih pozadina, malo igranja u Photoshopu i slučajni odabir koju ćete životinju koristiti kao glavni motiv i imate vlastitu kolekciju.

Četvorka očito ima marketinške vještine, o čemu govori ukradeni iznos, ali očito nema ona osnovna blockchain znanja, kao što je i napisao Zach na Twitteru.

Kako su transakcije na blockchainu javno vidljive i transparentne, svatko može vidjeti kako koji novčanik raspolaže kriptovalutama. Pomoću sistematizacije i grafičkog prikaza toka sredstava navedenih NFT projekata, Zach je uočio da su sredstva poslana na pet različitih Binance računa, čime su prevaranti napravili kardinalnu grešku i doveli trag do vlastitih identiteta.

Ubrzo nakon što ih je Zach javno razotkrio, četvorka je obrisala sve profile na društvenim mrežama, od Instagrama, Twittera i LinkedIna.

Zach je u nizu tweetova označio i Ministarstvo unutarnjih poslova. Iz MUP-a su na upit Netokracije odgovorili da prikupljaju sve informacije kako bi utvrdili postoji li kazneno djelo.

Lider digital
čitajte lider u digitalnom izdanju